OmniMDE:AppFunktionKundenretoure: Unterschied zwischen den Versionen
MF (Diskussion | Beiträge) (Die Seite wurde neu angelegt: „{{#invoke:Infobox|ShowInfoBoxOmniMDE}} {{DISPLAYTITLE:Funktion: Kundenretoure}} == Beschreibung == <br/> Die Funktion '''Kundenretoure''' gibt Ihnen die Möglichkeit ''schnell und einfach'' einen oder mehrere Artikel zu einem bestehenden Sage 100 ''Lieferbeleg'' zu retournieren. Es werden alle arten von Sage 100 Artikeln unterstützt (Varianten, Seriennummern, Chargen, Kombi aus Seriennummern und Chargen etc.). <br/> == Bedienung == <br/> Um die Android-…“) |
MF (Diskussion | Beiträge) |
||
| Zeile 127: | Zeile 127: | ||
Hier finden Sie ein kurzes Schnelldurchlauf-Video der Funktion '''Kundenretoure''' innerhalb der Android-App. | Hier finden Sie ein kurzes Schnelldurchlauf-Video der Funktion '''Kundenretoure''' innerhalb der Android-App. | ||
<br/><br/> | <br/><br/> | ||
[[File:omnimde_bedienung_verkauf_kundenretoure.mp4||494px]] | [[File:omnimde_bedienung_verkauf_kundenretoure.mp4.mp4||494px]] | ||
<br/><br/> | <br/><br/> | ||
Aktuelle Version vom 27. Juni 2022, 08:11 Uhr
|
OmniMDE Logo | |
| Hersteller | HTK GmbH & Co. KG |
|---|---|
| Erstrelease | 26.08.2016 |
| Akt. Version | R202209RC10 - 20.12.2024 |
| Webseite | http://www.omnimde.de |
Beschreibung
Die Funktion Kundenretoure gibt Ihnen die Möglichkeit schnell und einfach einen oder mehrere Artikel zu einem bestehenden Sage 100 Lieferbeleg zu retournieren. Es werden alle arten von Sage 100 Artikeln unterstützt (Varianten, Seriennummern, Chargen, Kombi aus Seriennummern und Chargen etc.).
Bedienung
Um die Android-App Funktion Kundenretoure zu nutzen, ist es erforderlich, dass der Android-App Bereich Retouren Lizensiert wurde. Wählen Sie bitte im App-Bereich Retouren den Menüeintrag Kundenretoure.
Android App
Nach dem Klick auf den Menüeintrag Kundenretoure öffnet sich zunächst eine Belegsuche.
Nach Auswahl des entsprechenden Sage 100 Lieferbelegs öffnet sich eine Lagersuche welche die konfigurierten Retourenlager zur Auswahl anbietet.
Sobald das entsprechende Lager gewählt wurde, öffnet sich die Positionserfassung. Dieser Bildschirm ist der Zentrale Ausgangspunkt der Funktion Kundenretoure.
Je nach Konfiguration öffnet sich die Maske im Listen oder Bucketmodus.
Nun können über die Suche am oberen Bildschirmrand oder per Scan Artikel erfasst werden.
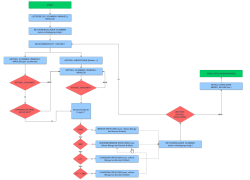
Nachdem nun also ein eindeutiger Artikel ermittelt oder gewählt wurde, gibt es 4 verschiedene Ablaufmöglichkeiten, siehe hier auch:
Ablaufdiagramm
- Der Artikel ist nicht Nachweispflichtig
- Der Artikel ist Seriennummernpflichtig
- Der Artikel ist Chargenpflichtig
- Der Artikel ist sowohl Chargenpflichtig als auch Seriennummernpflichtig
Unten stehend finden Sie weiterführende Links, wie Sie Artikel-Nachweise erfassen können:
Seriennummernerfassung
Chargenerfassung
Erfassung von Seriennummerpflichtigen und Chargenpflichtigen "Kombiartikeln"
Wenn Sie einen nicht Nachweispflichtigen Artikel gewählt haben, erscheint ein Popup welches um eine Mengeneingabe bittet.
Anschließend wird der Artikel in die Liste an erfassten Positionen eingefügt.
Wenn es sich um einen Artikel aus dem Lieferbeleg handelt, wird der entsprechende Datensatz im Bucket (Topf) um die Menge aktualisiert und ggf. gefärbt, siehe hierzu auch Farbgebung Belegerfassung "Bucket".
Wenn Sie von einem Artikel mehr Ware rückgeliefert bekommen haben als im ursprünglichen Lieferbeleg, so müssen Sie die überlieferte Menge als zusätzliche Position erfassen. Die Lieferposition im Bucket (Topf) können Ihnen in diesem Fall die folgenden Meldungen anzeigen:
Zur Erfassung der Extra-Menge muss das Symbol genutzt werden. Anschließend öffnet sich eine Artikelsuche und die entsprechende Mengenerfassung.
Manuell hinzugefügte Artikel sind an dem entsprechenden Icon zu erkennen.
Die erfassten Positionen unterstützen sowohl den Swipe nach Links, sowie den Swipe nach Rechts. Per Swipe nach Links kann der Artikel entfernt werden.
Per Swipe nach Rechts kann das Bottomsheet-Menü der Position geöffnet werden.
Über die Bottom-Navigation-Bar können Sie ein Beleg-Memo erfassen, Fotos erfassen, weitere Details/Optionen definieren oder den Beleg Parken/Speichern. In den Details/Optionen haben Sie die Möglichkeit einige Belegoptionen einzustellen.
Anschließend können Sie mit einem Klick auf Fertig oder Parken (je nach Einstellung) den Kundenretouren-Vorgang beenden.
Sie landen dann wieder in der Belegsuche der Funktion Kundenretoure und es erscheint ein Erfolgs-Toast.
Context-Aware-BottomSheets
Die Belegerfassung der Funktion Kundenretoure unterstützt natürlich auch die OmniMDE Context-Aware-BottomSheets.
Hierbei erfolgt der Aufruf entweder über einen Long-Touch bzw. Long-Press auf einen Bucket (Topf)-Artikel oder per Swipe nach Rechts und anschließend dann einem Klick auf das Blaue Optionsmenü bei den erfassten Positionen.
Unterstützt werden die folgenden Funktionen:
- Bestandsauskunft (Lagerplatz / Gesamt)
- Chargennachweis (wenn Chargenpflichtig)
- Seriennummernnachweis (wenn Seriennummernpflichtig)
- Positionsmemo (nur bei erfasster Position (nicht im Bucket (Topf))
- Preisauskunft
- EAN-Erfassen (oder überschreiben)

Sage 100
Nachdem der Kundenretourenprozess abgeschlossen ist, verarbeitet das Backend i.d.R. innerhalb weniger Sekunden den Vorgang und erzeugt die entsprechenden Sage 100 Entitäten.
Sie können über den Sage 100 Regiezentrums-Menüpunkt Verkauf->Verkaufssbelege bearbeiten:

Den durch die MDE erzeugten Rücklieferbeleg öffnen und einsehen:
Druckbelege
Wenn Sie im BackEnd die entsprechende Konfiguration vorgenommen haben, wird mit Anlage des Sage 100 Rücklieferbeleges auch ein Ausdruck von Etiketten und/oder dem Beleg aktiviert, dies kann in physikalischer Form oder in digitaler Form als PDF erfolgen.
Anhang
Kurzvideo
Hier finden Sie ein kurzes Schnelldurchlauf-Video der Funktion Kundenretoure innerhalb der Android-App.
Weiterführende Links
Grundlagen (Bedienelemente, Visualisierungen, Begriffsklärungen etc.)
Ablaufdiagramm