Funktion: Gesamtfertigmeldung

Aus HTK Wiki
Zur Navigation springen Zur Suche springen
OmniMDE
OmniMDE Logo v9.png
OmniMDE Logo
Hersteller HTK GmbH & Co. KG
Erstrelease 26.08.2016
Akt. Version R202209RC10 - 20.12.2024
Webseite http://www.omnimde.de


Beschreibung


Die Funktion Gesamtfertigmeldung gibt Ihnen die Möglichkeit schnell und einfach einen Fertigungsauftrag im gesamten fertigzumelden. Es werden hierbei für den Fertigungsartikel alle arten von Sage 100 Artikeln unterstützt (Varianten, Seriennummern, Chargen, Kombi aus Seriennummern und Chargen etc.). Das verhalten bei Materialpositionen innerhalb des Fertigungsauftrags die Seriennummern, Chargen oder eine Kombi aus Seriennummern und Chargen benötigen, verhält sich die OmniMDE gemäß Sage Standard und diese müssen nachrangig in der Sage 100 definiert werden.

Bedienung


Um die Android-App Funktion Gesamtfertigmeldung zu nutzen, ist es erforderlich, dass der Android-App Bereich Produktion (PPS) Lizensiert wurde. Wählen Sie bitte im App-Bereich Produktion den Menüeintrag Gesamtfertigmeldung.

  • RTENOTITLE

  • Android App


    Nach dem Klick auf den Menüeintrag Gesamtfertigmeldung öffnet sich zunächst eine Fertigungsauftragssuche.

  • RTENOTITLE

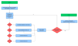
  • Sobald Sie dort einen Fertigungsauftrag bzw. das zu fertigende Produkt manuell gewählt oder gescannt haben, gibt es im Anschluss je nach Artikelart eine von 4 verschiedenen Ablaufmöglichkeiten, siehe hier auch:

         Ablaufdiagramm

    • Der Artikel ist nicht Nachweispflichtig
    • Der Artikel ist Seriennummernpflichtig
    • Der Artikel ist Chargenpflichtig
    • Der Artikel ist sowohl Chargenpflichtig als auch Seriennummernpflichtig


    Unten stehend finden Sie weiterführende Links, wie Sie Artikel-Nachweise erfassen können:

         Seriennummernerfassung
         Chargenerfassung
         Erfassung von Seriennummernpflichtigen und Chargenpflichtigen "Kombiartikeln"

    Wenn Sie einen nicht Nachweispflichtigen Artikel gewählt haben, erscheint ein Popup welches um die Eingabe der Rückmeldemenge bittet.

  • RTENOTITLE

  • Anschließend muss noch das Ziellager des zu fertigenden Artikels gesetzt werden.

  • RTENOTITLE

  • Nun öffnet sich der Gesamtfertigmeldestapel.

  • RTENOTITLE

  • RTENOTITLE

  • RTENOTITLE

  • RTENOTITLE

  • Der Gesamtfertigmeldestapel ist der Zentrale Ausgangspunkt der Funktion Gesamtfertigmeldung und bietet Ihnen die Möglichkeit über die Bottom-Navigation-Bar Fotos zu erfassen, weitere Mengen des zu fertigenden Artikels dem Gesamtfertigmeldestapel hinzuzufügen, Details/Optionen festzulegen und den Gesamtfertigmeldestapel abschließen. Siehe hierzu auch:

         Fotoerfassung

    Fehlerhafte Datensätze können durch einen Swipe nach Links und einem anschließendem klick auf das Löschen Symbol entfernt werden.

    Wenn alle Materialien dem Rückmeldestapel hinzugefügt wurden, sie ggf. noch ein Memo erfasst, Fotos hinterlegt haben, können Sie über den Schliessen Button am unteren Bildrand den Rückmeldestapel abschließen und zurück zu der Fertigungsauftragssuche gelangen.

  • RTENOTITLE

  • Sage 100

    Nachdem Sie eine Materialrückmeldung gebucht haben:

  • RTENOTITLE


  • verarbeitet das Backend i.d.R. innerhalb weniger Sekunden den Rückmeldestapel und erzeugt die entsprechenden Sage 100 Entitäten. Öffnen Sie hierzu den Sage 100 Menüpunkt Produktion -> Fertigung -> Rückmeldungen verwalten.

  • RTENOTITLE


  • Wenn die den entsprechenden Fertigungsauftrag ausgewählt haben, können Sie die entsprechenden Materialrückmeldungen einsehen.

  • RTENOTITLE


  • Anhang

    Kurzvideo


    Hier finden Sie ein kurzes Schnelldurchlauf-Video der Funktion Gesamtfertigmeldung innerhalb der Android-App.

    Datei:Omnimde bedienung produktion gesamtfertigmeldung.mp4

    Weiterführende Links



         Grundlagen (Bedienelemente, Visualisierungen, Begriffsklärungen etc.)

    Ablaufdiagramm



  • RTENOTITLE

  •  
     
     
    Disclaimer
    Unser Angebot enthält Links zu externen Webseiten Dritter, auf deren Inhalte wir keinen Einfluss haben. Deshalb können wir für diese fremden Inhalte auch keine Gewähr übernehmen. Für die Inhalte der verlinkten Seiten ist stets der jeweilige Anbieter oder Betreiber der Seiten verantwortlich. Die verlinkten Seiten wurden zum Zeitpunkt der Verlinkung auf mögliche Rechtsverstöße überprüft. Rechtswidrige Inhalte waren zum Zeitpunkt der Verlinkung nicht erkennbar. Eine permanente inhaltliche Kontrolle der verlinkten Seiten ist jedoch ohne konkrete Anhaltspunkte einer Rechtsverletzung nicht zumutbar. Bei Bekanntwerden von Rechtsverletzungen werden wir derartige Links umgehend entfernen. Some pages may contain Icons by www.icons8.com.