Funktion: Entnahme manuell
|
OmniMDE Logo | |
| Hersteller | HTK GmbH & Co. KG |
|---|---|
| Erstrelease | 26.08.2016 |
| Akt. Version | R202209RC10 - 20.12.2024 |
| Webseite | http://www.omnimde.de |
Beschreibung
Die Funktion Entnahme manuell gibt Ihnen die Möglichkeit schnell und einfach einen oder mehrere Artikel auf einen Schlag aus einem Lager auszuzubuchen. Es werden alle arten von Sage 100 Artikeln unterstützt (Varianten, Seriennummern, Chargen, Kombi aus Seriennummern und Chargen etc.).
Bedienung
Um die Android-App Funktion Entnahme manuell zu nutzen, ist es erforderlich, dass der Android-App Bereich Lager Lizensiert wurde. Wählen Sie bitte im App-Bereich Lagerbuchungen den Menüeintrag Entnahme manuell.
Android App
Nach dem Klick auf den Menüeintrag Entnahme manuell öffnet sich im ersten Schritt eine Lagerauswahl. Hier können Sie das Quelllager erfassen von welchem Sie einen oder mehrere Artikel entnehmen möchten.
Nach Auswahl eines Quelllager öffnet sich ein leerer Buchungsstapel.
- Info Der Buchungsstapel enthält alle zur Einbuchung vorgesehenen Artikel. Eine tatsächliche Buchung erfolgt _erst mit Abschluss_ des Buchungsstapels.
Der Buchungsstapel ist der Zentrale Ausgangspunkt der Funktion Entnahme manuell und bietet Ihnen die Möglichkeit Artikel über die Suche am oberen Bildrand, per direktem Artikelscan oder über die Bottom-Navigation-Bar dem Buchungsstapel hinzuzufügen. Des weiteren können Sie über die Bottom-Navigation-Bar ein Memo erfassen, Fotos erfassen, weitere Details/Optionen definieren oder den Buchungsstapel abschließen. Siehe hierzu auch:
Memoerfassung
Fotoerfassung
Nachdem Sie nun entweder einen Artikel gescannt, eine manuelle Suche gestartet oder das + Symbol in der Bottom-Navigation-Bar gewählt haben öffnet sich die Artikelsuche und versucht anhand ihrer Eingabe einen Artikel zu ermitteln.
alternativ erscheinen alle Artikel, oder die Artikel die aufgrund der Artikelsuche gefunden wurden.
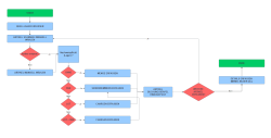
Nachdem ein eindeutiger Artikel ermittelt oder gewählt wurde, gibt es 4 verschiedene Ablaufmöglichkeiten, siehe hier auch:
Ablaufdiagramm
- Der Artikel ist nicht Nachweispflichtig
- Der Artikel ist Seriennummernpflichtig
- Der Artikel ist Chargenpflichtig
- Der Artikel ist sowohl Chargenpflichtig als auch Seriennummernpflichtig
Unten stehend finden Sie weiterführende Links, wie Sie Artikel-Nachweise erfassen können:
Seriennummernerfassung
Chargenerfassung
Erfassung von Seriennummerpflichtigen und Chargenpflichtigen "Kombiartikeln"
Wenn Sie einen nicht Nachweispflichtigen Artikel gewählt haben, erscheint ein Popup welches um eine Mengeneingabe bittet.
Wenn die entsprechende Einstellung im Back-End aktiviert ist, haben Sie hier die Möglichkeit per Klick auf den Max. Menge die gesamte Lagermenge des Artikels auf dem zuvor gewählten Quelllagerplatz zu hinterlegen.
Nach Eingabe der Menge wird der Artikel dem Buchungsstapel hinzugefügt.
Fehlerhafte Datensätze können durch einen Swipe nach Links und einem anschließendem klick auf das Löschen Symbol entfernt werden.
Wenn alle zuzubuchenden Artikel dem Buchungsstapel hinzugefügt wurden, sie ggf. noch ein Memo erfasst, Fotos hinterlegt haben, können Sie noch die Details/Optionen festlegen.
In den Optionen haben Sie die Möglichkeit passend zur Buchung einen Lagerbewegungsauftrag und/oder einen Warenbegleitschein zu drucken. Sie können aus einer Liste von im Backend hinterlegten Druckbelegen wählen.
Über den Schliessen Button am unteren Bildrand gelangen Sie zurück zum Buchungsstapel.
<br/
Anschließend können Sie mit einem Klick auf Fertig in der Bottom-Navigation-Bar den Vorgang abschließen. Sie landen daraufhin wieder im Bereich Lagerbuchungen und es erscheint ein Erfolgs-Toast.
Sage 100
Nachdem Sie die Buchung abgeschlossen haben, verarbeitet das Backend i.d.R. innerhalb weniger Sekunden den Buchungsstapel und erzeugt die entsprechenden Sage 100 Entitäten.
Öffnen Sie hierzu den Sage 100 Menüpunkt Lager -> Lagerbewegungen bearbeiten.

Über die Lagerjob-Suche können Sie den entsprechenden Sage 100 Lagerjob auswählen.
MDE Lagerjobs weisen immer das Suffix [MDE] auf!
Anschließend öffnet sich der gewählte MDE Lagerjob. Dort sind die Artikel identisch zu einer manuellen Lagerjob Erstellung verbucht. Chargen und Seriennummern wurden den einzelnen Artikeln zugeordnet.
Das im Buchungsstapel hinterlegte Memo kann über den Memobutton aufgerufen werden.
Die entnommenen Chargen und Seriennummern wurden auch verarbeitet.
Druckbelege
Wenn Sie in den Buchungsstapel Details den Ausdruck der Belege aktiviert haben, werden diese simultan zur Buchungserstellung physisch und/oder als PDF Digital ausgedruckt.
Die PDF-Ausdrucke werden in dem hinterlegten Pfad abgelegt.

OmniMDE Bilder
Die bei der Buchung gemachten Bilder können ebenfalls angezeigt werden. Öffnen Sie dazu das Kontextmenü (Hamburger-Menü) und wählen Sie den Eintrag
OmniMDE Bilder.
Es öffnet sich ein kleines Fenster. Wenn mehr als ein Bild vorhanden ist, enthält dieses Fenster eine Navigationsleiste, mit der Sie zwischen den Bildern blättern können.
Um alle Bilder des ausgewählten Jobs anzuzeigen, klicken Sie auf den Übersicht-Knopf. Es öffnet sich ein größeres Fenster, das eine Übersicht aller Bilder zeigt.
Beim Klick auf ein Bild öffnet sich eine vergrößerte Ansicht (Zoomer) des Bildes, die Beschriftungen zu Informationen wie JobID, Bewegungsart,
Herkunftslagerplatz und Ziellagerplatz enthält, falls diese vorhanden sind. Unten im Fenster befinden sich zwei Schaltflächen: ein Drehen-Button
zum Rotieren des Bildes und ein Speichern-Button zum Speichern des Bildes.
Anhang
Kurzvideo
Hier finden Sie ein kurzes Schnelldurchlauf-Video der Entnahme Manuell funktion innerhalb der Android-App.
Weiterführende Links
Grundlagen (Bedienelemente, Visualisierungen, Begriffsklärungen etc.)
Ablaufdiagramm