Zum Inhalt springen

OmniMDE:AppFunktionGesamtfertigmeldung: Unterschied zwischen den Versionen

Aus HTK Wiki
MF (Diskussion | Beiträge)
Keine Bearbeitungszusammenfassung
Markierung: Manuelle Zurücksetzung
MF (Diskussion | Beiträge)
Zeile 15: Zeile 15:
<br/>
<br/>
Nach dem Klick auf den Menüeintrag '''Gesamtfertigmeldung''' öffnet sich zunächst eine '''Fertigungsauftragssuche'''.
Nach dem Klick auf den Menüeintrag '''Gesamtfertigmeldung''' öffnet sich zunächst eine '''Fertigungsauftragssuche'''.
<br/><br/>
<li style="display: inline-block;">[[File:omnimde_bereich_produktion_materialruechmeldung_fertigungsauftragssuche.png|250px|RTENOTITLE]]</li>
<br/>Sobald Sie dort einen Fertigungsauftrag manuell gewählt oder gescannt haben, öffnet sich anschließend eine '''Fertigungsauftragssuche'''.
<br/><br/>
<br/><br/>
<li style="display: inline-block;">[[File:omnimde_bereich_produktion_gesamtfertigmeldung_fertigungsauftragssuche.png|250px|RTENOTITLE]]</li>
<li style="display: inline-block;">[[File:omnimde_bereich_produktion_gesamtfertigmeldung_fertigungsauftragssuche.png|250px|RTENOTITLE]]</li>
<br/>
<br/>Sobald Sie dort einen Fertigungsauftrag bzw. das zu fertigende Produkt manuell gewählt oder gescannt haben, gibt es im Anschluss je nach Artikelart eine von 4 verschiedenen Ablaufmöglichkeiten, siehe hier auch:
In der '''Fertigungsauftragssuche''' können Sie einen ''Fertigungsauftrag'' manuell per Touch auswählen oder direkt scannen.
<br/>
Nach Auswahl des ''Fertigungsauftrags'' oder des ''ungeplanten Aufwands'' öffnet sich die '''Artikelbestandsuche''' bei der Sie den Entnahmeort des jeweiligen Materials scannen bzw. manuell auswählen müssen. Je nach Einstellung kann der oberste Lagerplatz gelb hinterlegt sein, dies bedeutet das dies der im Fertigungsbeleg definierte Lagerplatz ist. Je nach Einstellung handelt es sich hierbei um einen Hinweis oder um einen Pflichtentnahmeplatz der ausgewählt/gescannt werden muss.
<br/><br/>
<li style="display: inline-block;">[[File:omnimde_bereich_produktion_materialruechmeldung_artikelbestand.png|250px|RTENOTITLE]]</li>
<li style="display: inline-block;">[[File:omnimde_bereich_produktion_materialruechmeldung_artikelbestand_1.png|250px|RTENOTITLE]]</li>
<li style="display: inline-block;">[[File:omnimde_bereich_produktion_materialruechmeldung_artikelbestand_2.png|250px|RTENOTITLE]]</li>
<br/>
Nach Auswahl des Entnahmeorts gibt es 4 verschiedene Ablaufmöglichkeiten, siehe hier auch:
<br/><br/>
<br/><br/>
<span style="font-size:150%;>{{#fas:book-atlas}}</span> &nbsp;&nbsp;&nbsp;&nbsp;&nbsp;[https://wiki.htk.de/index.php?title=OmniMDE:AppFunktionMaterialrueckmeldung#Ablaufdiagramm Ablaufdiagramm ]
<span style="font-size:150%;>{{#fas:book-atlas}}</span> &nbsp;&nbsp;&nbsp;&nbsp;&nbsp;[https://wiki.htk.de/index.php?title=OmniMDE:OmniMDE:AppFunktionGesamtfertigmeldung#Ablaufdiagramm Ablaufdiagramm ]
<br/><br/>
<br/><br/>
<big>
<big>
Zeile 45: Zeile 33:
<span style="font-size:150%;>{{#fas:book-atlas}}</span> &nbsp;&nbsp;&nbsp;&nbsp;&nbsp;[https://wiki.htk.de/OmniMDE:AppFunktionErfassungChargen Chargenerfassung]
<span style="font-size:150%;>{{#fas:book-atlas}}</span> &nbsp;&nbsp;&nbsp;&nbsp;&nbsp;[https://wiki.htk.de/OmniMDE:AppFunktionErfassungChargen Chargenerfassung]
<br/>
<br/>
<span style="font-size:150%;>{{#fas:book-atlas}}</span> &nbsp;&nbsp;&nbsp;&nbsp;&nbsp;[https://wiki.htk.de/OmniMDE:AppBedienungErfassungChargenSeriennummernKombiartikel Erfassung von Seriennummerpflichtigen und Chargenpflichtigen "Kombiartikeln"]
<span style="font-size:150%;>{{#fas:book-atlas}}</span> &nbsp;&nbsp;&nbsp;&nbsp;&nbsp;[https://wiki.htk.de/OmniMDE:AppBedienungErfassungChargenSeriennummernKombiartikel Erfassung von Seriennummernpflichtigen und Chargenpflichtigen "Kombiartikeln"]
<br/><br/>
Wenn Sie einen '''nicht Nachweispflichtigen''' Artikel gewählt haben, erscheint ein Popup welches um die Eingabe der Rückmeldemenge bittet.
<br/><br/>
<br/><br/>
Wenn Sie einen nicht Nachweispflichtigen Artikel gewählt haben, erscheint ein Popup welches um eine Mengeneingabe bittet.
<li style="display: inline-block;">[[File:omnimde_bereich_produktion_gesamtfertigmeldung_rueckmeldemenge.png|250px|RTENOTITLE]]</li>
Nun öffnet sich der eigentliche '''Rückmeldestapel'''.
<br/>
Anschließend muss noch das Ziellager des zu fertigenden Artikels gesetzt werden.
<br/><br/>
<br/><br/>
<li style="display: inline-block;">[[File:omnimde_bereich_produktion_materialruechmeldung_stapel.png|250px|RTENOTITLE]]</li>
<li style="display: inline-block;">[[File:omnimde_bereich_produktion_gesamtfertigmeldung_lagersuche.png|250px|RTENOTITLE]]</li>
<br/>
<br/>
Der '''Rückmeldestapel''' ist der Zentrale Ausgangspunkt der Funktion '''Materialrückmeldung''' und bietet Ihnen die Möglichkeit Material über die '''Suche''' am oberen Bildrand, per direktem Artikelscan oder über die [https://wiki.htk.de/OmniMDE:AppGrundlagen#Bottom-Navigation-Bar_(Footer) Bottom-Navigation-Bar] dem Rückmeldestapel hinzuzufügen. Des weiteren können Sie über die [https://wiki.htk.de/OmniMDE:AppGrundlagen#Bottom-Navigation-Bar_(Footer) Bottom-Navigation-Bar] ein Memo erfassen, Fotos erfassen oder den Rückmeldestapel abschließen. Siehe hierzu auch:
Nun öffnet sich der '''Gesamtfertigmeldestapel'''.
<br/><br/>
<br/><br/>
<span style="font-size:150%;>{{#fas:book-atlas}}</span> &nbsp;&nbsp;&nbsp;&nbsp;&nbsp;[https://wiki.htk.de/OmniMDE:AppFunktionMemoErfassung Memoerfassung]
<li style="display: inline-block;">[[File:omnimde_bereich_produktion_gesamtfertigmeldung_stapel.png|250px|RTENOTITLE]]</li><br/>
<li style="display: inline-block;">[[File:omnimde_bereich_produktion_gesamtfertigmeldung_stapel_charge.png|250px|RTENOTITLE]]</li><br/>
<li style="display: inline-block;">[[File:omnimde_bereich_produktion_gesamtfertigmeldung_stapel_seriennummer.png|250px|RTENOTITLE]]</li><br/>
<li style="display: inline-block;">[[File:omnimde_bereich_produktion_gesamtfertigmeldung_stapel_charge_seriennummer.png|250px|RTENOTITLE]]</li>
<br/>
<br/>
Der '''Gesamtfertigmeldestapel''' ist der Zentrale Ausgangspunkt der Funktion '''Gesamtfertigmeldung''' und bietet Ihnen die Möglichkeit über die [https://wiki.htk.de/OmniMDE:AppGrundlagen#Bottom-Navigation-Bar_(Footer) Bottom-Navigation-Bar] Fotos zu erfassen, weitere Mengen des zu fertigenden Artikels dem '''Gesamtfertigmeldestapel''' hinzuzufügen, Details/Optionen festzulegen und den '''Gesamtfertigmeldestapel''' abschließen. Siehe hierzu auch:
<br/><br/>
<span style="font-size:150%;>{{#fas:book-atlas}}</span> &nbsp;&nbsp;&nbsp;&nbsp;&nbsp;[https://wiki.htk.de/OmniMDE:AppFunktionFotofassung Fotoerfassung]
<span style="font-size:150%;>{{#fas:book-atlas}}</span> &nbsp;&nbsp;&nbsp;&nbsp;&nbsp;[https://wiki.htk.de/OmniMDE:AppFunktionFotofassung Fotoerfassung]
<br/><br/>
<br/><br/>

Version vom 11. November 2022, 13:51 Uhr

OmniMDE

OmniMDE Logo
Hersteller HTK GmbH & Co. KG
Erstrelease 26.08.2016
Akt. Version R202209RC10 - 20.12.2024
Webseite http://www.omnimde.de


Beschreibung


Die Funktion Gesamtfertigmeldung gibt Ihnen die Möglichkeit schnell und einfach einen Fertigungsauftrag im gesamten fertigzumelden. Es werden hierbei für den Fertigungsartikel alle arten von Sage 100 Artikeln unterstützt (Varianten, Seriennummern, Chargen, Kombi aus Seriennummern und Chargen etc.). Das verhalten bei Materialpositionen innerhalb des Fertigungsauftrags die Seriennummern, Chargen oder eine Kombi aus Seriennummern und Chargen benötigen, verhält sich die OmniMDE gemäß Sage Standard und diese müssen nachrangig in der Sage 100 definiert werden.

Bedienung


Um die Android-App Funktion Gesamtfertigmeldung zu nutzen, ist es erforderlich, dass der Android-App Bereich Produktion (PPS) Lizensiert wurde. Wählen Sie bitte im App-Bereich Produktion den Menüeintrag Gesamtfertigmeldung.

  • RTENOTITLE

  • Android App


    Nach dem Klick auf den Menüeintrag Gesamtfertigmeldung öffnet sich zunächst eine Fertigungsauftragssuche.

  • RTENOTITLE

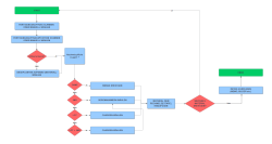
  • Sobald Sie dort einen Fertigungsauftrag bzw. das zu fertigende Produkt manuell gewählt oder gescannt haben, gibt es im Anschluss je nach Artikelart eine von 4 verschiedenen Ablaufmöglichkeiten, siehe hier auch:

         Ablaufdiagramm

    • Der Artikel ist nicht Nachweispflichtig
    • Der Artikel ist Seriennummernpflichtig
    • Der Artikel ist Chargenpflichtig
    • Der Artikel ist sowohl Chargenpflichtig als auch Seriennummernpflichtig


    Unten stehend finden Sie weiterführende Links, wie Sie Artikel-Nachweise erfassen können:

         Seriennummernerfassung
         Chargenerfassung
         Erfassung von Seriennummernpflichtigen und Chargenpflichtigen "Kombiartikeln"

    Wenn Sie einen nicht Nachweispflichtigen Artikel gewählt haben, erscheint ein Popup welches um die Eingabe der Rückmeldemenge bittet.

  • RTENOTITLE

  • Anschließend muss noch das Ziellager des zu fertigenden Artikels gesetzt werden.

  • RTENOTITLE

  • Nun öffnet sich der Gesamtfertigmeldestapel.

  • RTENOTITLE

  • RTENOTITLE

  • RTENOTITLE

  • RTENOTITLE

  • Der Gesamtfertigmeldestapel ist der Zentrale Ausgangspunkt der Funktion Gesamtfertigmeldung und bietet Ihnen die Möglichkeit über die Bottom-Navigation-Bar Fotos zu erfassen, weitere Mengen des zu fertigenden Artikels dem Gesamtfertigmeldestapel hinzuzufügen, Details/Optionen festzulegen und den Gesamtfertigmeldestapel abschließen. Siehe hierzu auch:

         Fotoerfassung

    Nachdem Sie nun entweder einen Artikel gescannt, eine manuelle Suche gestartet oder das + Symbol in der Bottom-Navigation-Bar gewählt haben öffnet sich die Fertigungsauftragspositionensuche und versucht anhand ihrer Eingabe ein Material zu ermitteln.

    Fehlerhafte Datensätze können durch einen Swipe nach Links und einem anschließendem klick auf das Löschen Symbol entfernt werden.

    Wenn alle Materialien dem Rückmeldestapel hinzugefügt wurden, sie ggf. noch ein Memo erfasst, Fotos hinterlegt haben, können Sie über den Schliessen Button am unteren Bildrand den Rückmeldestapel abschließen und zurück zu der Fertigungsauftragssuche gelangen.

  • RTENOTITLE

  • Sage 100

    Nachdem Sie eine Materialrückmeldung gebucht haben:

  • RTENOTITLE


  • verarbeitet das Backend i.d.R. innerhalb weniger Sekunden den Rückmeldestapel und erzeugt die entsprechenden Sage 100 Entitäten. Öffnen Sie hierzu den Sage 100 Menüpunkt Produktion -> Fertigung -> Rückmeldungen verwalten.

  • RTENOTITLE


  • Wenn die den entsprechenden Fertigungsauftrag ausgewählt haben, können Sie die entsprechenden Materialrückmeldungen einsehen.

  • RTENOTITLE


  • Anhang

    Kurzvideo


    Hier finden Sie ein kurzes Schnelldurchlauf-Video der Funktion Materialrückmeldung innerhalb der Android-App.



    Weiterführende Links



         Grundlagen (Bedienelemente, Visualisierungen, Begriffsklärungen etc.)

    Ablaufdiagramm



  • RTENOTITLE